HP: Awakening
Сообщений 1 страница 8 из 8
Поделиться22025-12-14 14:10:34
заявка от daniel rosier
Gwen(doline) Delacour
|
|
|
MILLIE GIBSON
25-26, вейлокровная/вейла, воспитанница "Серебряной Нити", лучшая подруга, работает где-то в Плас Каше
❝ Ещё раз назовешь меня Гвендолин, прокляну ❞
Смотри, Серебряная Нить – это секта. Я так считаю. И ты так считаешь. Да, они прикрываются тем, что защищают вейл от гонений со стороны волшебников, но come on, когда это было, верно? На дворе 1979 год, а они всё ещё учат нас смотреть в пол и не выражать эмоции. Поэтому как только нам с тобой исполнилось по 18 полных лет, и мы были "отпущены на волю" создавать семью с волшебниками и нести вейловскую кровь в массы, что мы сделали? Правильно, забили и забыли.
Тебе повезло – ты не
такая как всепрямой потомок старейшины общества. Хоть родня и повозмущалась твоему желанию отрезать все корни и улететь на своих ястребиных крыльях на Плас Каше, но к твоим 25 годам уже не старается внушать, как должна себя вести "правильная вейла". Мы с тобой выживаем, как можем, и кайфуем от этого. Сняв квартиру в западной части Плас Каше, чувствуем себя свободными.Меня потянуло в революцию, но ты вряд ли за мной увязалась. Наверняка, у тебя есть мысли изменить отношение общества к вейлам в частности и к женщинам в общем, но у тебя свое поле боя – ты намерена построить карьеру. Или может, владеть собственным бизнесом? В любом случае, ты явно в этой жизни не пропадешь.
Твоя фамилия для многих – как красная тряпка на быка. Твой предок Делакур натворил дел в XIX веке, из-за чего и пошла молва, что вейлам не стоит доверять, но тебя вряд ли это остановит. Ведь явно проклянешь, если кто-то назовет тебя даже Гвендолин вместо предпочитаемого Гвен, а за фамилию и двор – явно стрельнешь в упор.
В общем, мне нужна боевая лучшая подруга, с которой можно и вино на крыше распить, и с душой посмотреть кино в номажском театре, и превратности судьбы обсудить.
дополнительная информация: хоть сюжет у нас и не из легких, я всё же считаю, что в этом мире есть место чему-то атмосферному — парижским улицам, свободе и легкой дружбе без всяких намеков на отношения; мое сердце уже занято, поэтому действительно, хочу найти соигрока, который сможет "закорефаниться" с моим персонажем; чтобы вот это вот – вода, огонь и медные трубы.
преимущественно хочу легких отыгрышей с вином и багетом, но думаю найдется место и для серьезных, когда дело доходит до травм прошлого и социальных проблем настоящего. в общем, жду. пиши в гостевую или в лс – дальше решим по ситуации.
Поделиться32025-12-16 14:51:28
|
| ||
|
|
BENJAMIN WADSWORTH | NOAH CENTINEO | KAREN GILLAN | HANDE ERCEL
23-27 y.o., авроры, бонаккорды/лилии
[indent] Авроры нового поколения были ещё совсем детьми, когда зачинался новый мир. О неравенстве они знают только из истории, о предрассудках слышали только от родителей. Однако, именно они первыми попадут под удар, если Международная Конфедерация Магов и Министерство решат отправить французских авроров на помощь Британии. Рошар как глава Бюро магического правопорядка активно защищает своих сотрудников и отстаивает их право остаться в стране. Для противодействия властям он вновь собрал революционную ячейку Бонаккордов, в которой может состоять и молодое поколение.
[indent] Мне бы хотелось видеть четыре разных характера, но вы уже сами вольны выбирать, какой подходит именно вам. Если понравится концепт, но не зайдет внешность/пол — тут тоже все обсуждаемо.
[indent] Характер первый — отпрыск истинно чистокровной семьи, вырос в концепте "говори о себе только имя", родители состояли в Лилиях, но избежали наказания; пошел в Аврорат как шпион Лилий. Предан Обществу до мозга костей или его заставили — вопрос открытый.
[indent] Характер второй — полукровный/номажекровный волшебник. В новом мире открыты все дороги, и он решил защищать страну. Предан Франции и политике "свобода, равенство, братство". Не чинит непотребств на задержаниях, горд носить форму. Однако, идея отправиться в Британию ему претит. Хотел бы остаться в стране и соблюдать порядок в ней, а не на чужой земле. Революционер в ячейке Бонаккордов (Плас Каше).
[indent] Характер третий — "дайте палочку и значок, и я переверну землю". Борьба ради борьбы, адреналин ради адреналина. Ноль предрассудков, максимум рвения. Не видит границ, не знает препятствий. Какое поле боя — Франция или Британия — не важно. Единственным мотивом является показать себя в схватке как превосходящий по силе противник. Явно грезит либо о славной смерти, либо о высокой должности. Революционер в ячейке Бонаккордов (Плас Каше).
[indent] Характер четвертый — рассудительность и отвага. Очень выверенные действия и холодный расчет. Никаких лишних телодвижений. Выученность и выдержка — на 100%, эмоции — на нуле. Идеальный исполнитель — куда пошлют, туда пойдет. Тут можно завернуть какую-то червоточину — ведь человек не является роботом, и маска когда-нибудь сорвется. По поводу вступления в революционные ряды колеблется.
Поделиться42025-12-18 12:29:17
заявка от constance malfoy
Asterion "Terrie" Malfoy
FREDDIE FOX
май 1955 (24), чистокровный, лилии, студент последнего курса университета им. пьера бонаккорда
1955 стал для неё самым радостным и самым тревожным годом одновременно — пока она рожала в поместье в домэйн-дез-арканс, на плас каше происходило то, что в последствии назовут Кровавым Маем. ребенок делает первый вздох. адриан захлебывается от крови — авроры вжали его лицо в каменную кладку улицы жирардон. ребенок озараяет своим криком спальню. луи оттаскивают от лучшего друга в попытке увести с баррикады. ребенка нарекают астерионом — родился первый в своем поколении наследник. на улицах возлюбленного ей парижа погибают сотни, рушатся судьбы тысяч.
астерион родился в самый сложный период истории франции, и в год, когда жизнь констанс разделилась на "до" и "после". иногда казалось, что само её сознание держится только на нити заботы о сыне.
в первые семь лет жизни терри, семья малфой жила свою лучшую жизнь. он рос с золотой ложкой во рту, пока реальность не повернула на сто восемьдесят. прежних "королей мира" сделали самым низким сословием. в 1962 году арестовали амадеуса, отца терри, за причастность к обществу королевских лилий. у семьи отобрали все имущество, кроме родового поместья в домэйн-дез-арканс. терри не видел отца пять лет, до своего второго курса в шармбатоне. кроме того, что в академии ему приходилось отбиваться от клейма "сына врага народа", он сложил свое мнение о том, как должны вести себя чистокровные в новом мире. и это мнение, наверняка, не отличалось от того, что рассказывала ему мать. по крайней мере, до подросткового возраста.
констанс всегда хотелось, чтобы сын высоко держал голову, говорил о своей принадлежности к "версальской" фамилии прямо и открыто. но даже она понимала, насколько много проблем принесет за собой эта позиция. французское общество, в котором они живут сейчас, не готово простить тех, кто руководил ими веками. поэтому наверняка, она учила сына равнодушной и холодной маске на людях. не подчиняться, но и не унижаться. верить в традиции и право быть первым, но не кричать об этом на каждом углу.
фразе "мой отец узнает об этом" точно не место в этой истории.амадеуса выпустили из тюрьмы в 1967, ему пришлось начинать все сначала. сейчас он – заместитель департамента отслеживания каминных сетей. власть по капле возвращается к малфоям, хоть и пока в ограниченном формате. в домэйн-дез-арканс они уже первые. амадеус – мастер общества королевской лилий, констанс – глава его женской части.
и констанс, и месье малфой хотят видеть в сыне наследника, истинно чистокровного блюстителя традиций, новую власть и новое дыхание в старейшем тайном обществе франции. последние десять лет они воспитывают его так, чтобы впоследствии он мог руководить не только лилиями, но и страной, когда она вернется под власть чистокровных.
дополнительная информация: что думает сам терри решать вам; вы можете сделать из него идеального наследника и искусного кукловода молодой гвардии общества лилий. вы можете представить его бунтарем, который не считает свое чистокровие правом на власть. как констанс, я хотела бы видеть первый вариант. как игрок, с удовольствием поиграю и второй, если вы того захотите.
у терри есть младшая (на семь лет) сестра — эспуар. университет и профессию можете выбрать сами, если она не совпадет с вашим видением персонажа.
конечно, тут есть отголоски образа люциуса малфоя (который является дальним родственником французских малфоев), но мы не привязываемся к британскому канону. скорее, просто ему киваем и рисуем свое.надеюсь, что лора нашего форума и этой заявки будет достаточно для понимания, но если есть какие-то вопросы, вы всегда можете прийти ко мне или к @amadeus malfoy. мы все подробно объясним и расскажем. думаю, у этой роли огромный потенциал в нашем сеттинге. и мне очень интересно поиграть с сыном в любом ключе взаимоотношений.
Поделиться52025-12-20 12:19:28
заявка от hadrien rochard
Mr. Cabot
JOEL KINNAMAN
50, полукровный, министерство, заместитель главы бюро магического правопорядка
[indent] Уставший борец за Бюро справедливости и правопорядка. Кабо съел уже семь пудов соли за свою жизнь и ничему не удивляется. Власть меняется — он остается. Будучи аврором с 1949 года, он стоял по ту сторону баррикады от тех, с кем сейчас служит. Многие назвали бы его приспособленцем, человеком, лишенным принципов. Сам Кабо служит только своей стране и существующему в ней закону. Даже если этот закон меняется на его веку, он будет его соблюдать. Пешкой в игре он себя не считает. Лишь исполнителем воли народа, а она — как водится — бывает очень изменчивой.
[indent] Кабо не глуп. Он — великолепный "полководец" и искусный дипломат. На задержаниях в аврорской юности мог применять силу и переходить границу, но с возрастом стал всё чаще следовать уставу и инструкции. Сейчас Бюро держит в крепкой нравственной узде. Его не интересует, почему кто-то нарушил букву закона. Его волнует, как человек собирается возвращать к себе доверие и исполнять предписанное.
[indent] Все годы он целился на место главы Бюро правопорядка. В 1962 году стерпел, когда на это место назначили ветерана Сопротивления, Красного Мая и Революции, Жан-Поля Тибо. Того, за кем Кабо сам гонялся несколько лет. Он научился мириться с тем фактом, что ряды авроров пополнялись теми, кто был у него в розыскных списках. Однако, когда после отставки Тибо на должность назначили Рошара, он был в праведной ярости. Это cтало последней каплей. Человек, служивший меньше, думающий проще, рвущийся дальше, забрал то, что принадлежало ему по праву.
[indent] — Приспособленец.
[indent] — Бездарный протеже.[indent] Наши отношения изначально были сложными. Когда я пришел в Бюро вместе с Тибо в 1962 году, то оказался под твоим руководством. Каково это было — видеть в твоей излюбленной форме того, кого ты вжимал лицом в землю на баррикадах в 1955, кого ты сажал в тюрьму и требовал отменить амнистию в 1957, кого сдерживал на площади в 1962? Ты старался не показывать своей ярости, ты прятался за устав, но я всегда это видел в тебе, Кабо. Ты ненавидишь таких, как я. Тех, у кого есть что-то большее, чем работа и желание служить. Тех, у кого есть свобода.
[indent] Семнадцать лет мы сторонились друг друга, но это было просто неосуществимо — совместные задержания, единые отчеты, один кабинет. Те, кто сидели выше нас, должны были понимать, что столкнув две ранее противоборствующие силы в едином пространстве, они получат взрыв. Так и было — долгие годы отряды тех, кто служил до Революции, и тех, кто присоединился к Бюро уже позже, были разделены даже территориально. На нас паттерн сломался. И знаешь, тут ты сам виноват — не был бы ты таким приспособленцем, то мы никогда бы не работали вместе.
[indent] Я вижу ходящие под твоей кожей желваки каждый раз, когда ты заходишь ко мне в кабинет.
[indent] Я знаю, что ты уже давно подозреваешь меня в нарушении закона — в создании революционной ячейки.
[indent] Я знаю, как сильно ты хочешь сдать меня власти, найти доказательства моей вины и занять мое кресло.
[indent] Так почему ты этого ещё не сделал?
дополнительная информация:
[indent] Заявка родилась сама, мне захотелось этой истории длиною в жизнь. Как только я начал писать, понял — кого мне напоминают эти двое. Если вы когда-нибудь смотрел или читал Отверженных, то Рошар — это Вальжан, пробившийся в люди, а Кабо — это Жавер, который не скинулся с моста. Если это ни о чем не говорит, не страшно.
[indent] Мне хочется сильного игрока, который сможет взять именно такой концепт Кабо. Вы можете нарисовать ему любые подводные камни, любые скрытые от общества мотивы, но оставьте то, что видится в нем другим. Человека закона и порядка, не обращающего внимания на то, какой власти он служит, четко выполняющего задачу. Вы можете его "сломать", но либо где-то глубоко внутри, либо уже в 1979 году. Мне нужно именно такое противостояние характеров — коса на камень.
[indent] Обращаться можно в гостевую. Место в сюжете — одно из центральных, потому что ещё неизвестно, собьет он Рошара из кресла или нет. По сути, от него зависит, насколько быстро революционная ячейка потеряет один из своих источников влияния на общество и мнение Министерства. И я тут не ставлю четкого исхода, хочу решить все в игре. Сразу говорю, что для крепкой мужской дружбы здесь места нет.
Поделиться62025-12-22 15:35:34
Millisent Bagnold & Mr. Bagnold

CLAIRE FOY & MATT SMITH
мадам посол во Франции от Британии/будущая премьер-министр Британии и её муж
В преддверии ассамблеи Международной Конфедерации Магов, у мадам Бэгнольд очень много дел и пуд влияния. Подготовить прибытие делегации своей страны во главе с Президентом МКМ, Альбусом Дамблдором, — дело нелегкое. Ещё никому неизвестно, на чьей стороне она находится — просила ли она лично Министра Магии Франции помочь Британии с аврорами, или наоборот, противится идее международного вмешательства в дела своей страны? Соглашается ли она с лидером делегации, Альбусом Дамблдором, или у неё с ним натянутые отношения?
Женщина, которая уже в 1980 году — через год после начала нашего сюжета — окажется в кресле Министра Магии Британии. Магическая Маргарет Тэтчер. Ваша сила характера и влияние очень нужны нам. Будем рады видеть и ввести Вашу фигуру в самое сердце сюжета форума.
Мистер Бэгнольд, Вы — наверняка, не просто приложение к влиятельной жене. На чьей стороне Вы? Есть ли в Вашей семье раскол? Сотрудничаете ли Вы с Министерством Магии Франции, или может даже плетете сеть интриг среди Лилий? Возможности безграничны.
дополнительная информация: Можно взять этих персонажей вместе, можно по отдельности. Можете сделать мистера Бэгнольда послом, а Миллисент оставить в Британии на посту, близкому к Министру Магии, чтоб она уже через год заняла его кресло. Несмотря на то, что мы хотели бы дать Вам открытое поле для действия, всегда рады помочь разобраться в лоре, вместе погенерить идеи и дать подробное видение того, как развивалась ситуация до 1979 года. Все, что происходит после января 1979, мы хотели бы планировать вместе с игроками. Мы не действуем по четко продуманному плану, лишь ставим отправную точку и от неё идем дальше уже вместе. Если вам такое по душе, то будем рады видеть!
Поделиться82026-01-10 09:33:01
cassius laurent ищет
clan corbin-laurent
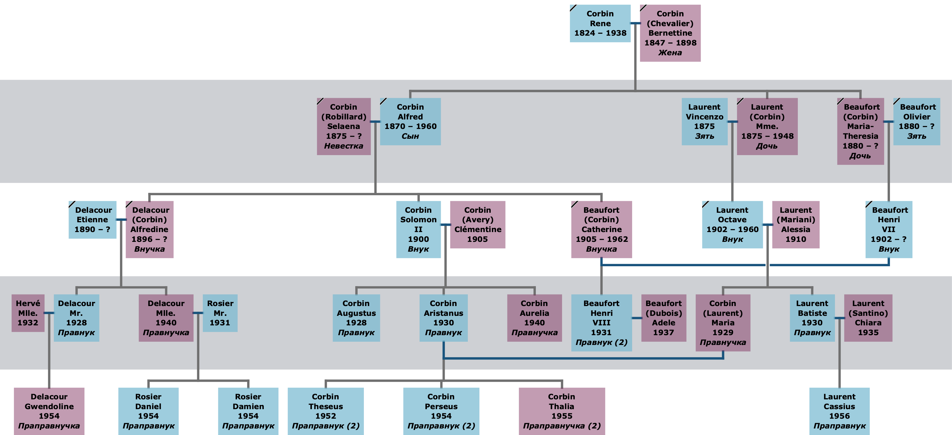
Самый влиятельный клан магической Корсики. Контрабандисты и короли черного рынка, имеющие семейные связи как с вейлокровным обществом "Серебряная Нить", так и с "версальской" истинно чистокровной семьей Бофор. Общим предком является Рене Корбин (1824-1938), корсиканский сепаратист и первый человек, установивший абсолютную власть в преступном мире французского острова. Несмотря на то, что сейчас присутствует множество других группировок — от кланов существ до других семей, занимающихся незаконной деятельностью, фамилии Корбин и Лоран, до сих пор, имеют большой вес среди мирных жителей и представителей беззакония.
В главном городе острова, Акила, они живут по своему собственному суровому уставу. Их сеть раскинулась на контрабанду магических наркотиков и запрещенных веществ, торговлю эльфами и заказные убийства. Среди них есть революционеры движения "Бонаккорды", собранные в единую террористическую ячейку Акилы, которая так и не добилась своей истинной цели в Революции 1962 — признать Корсику независимой и основать свое собственное Министерство Магии. Сейчас они собираются это исправить.
Именно они ответственны за попытку теракта в ноябре 1978 года на матче "Квиберонских квоффельеров" и "Чар Корсики", куда привели вейл. В перерыве между таймами, после своего танца вейлы нацелились огненными шарами в сторону министерской ложи, чем вызвали панику и давку. Во всем обвиняют Серебряную Нить, но это — не совсем правда.
семейные связиГлавой клана Корбин является Соломон II (79).
Дети: Август Корбин (51), Аристан Корбин (49), Аурелиа Корбин (39).
Внуки от Аристана и Марии Лоран (50) — Тесей (27), Персей (25) и Талия (24).Главой клана Лоран является Винченцо (104).
Сын: Октав Лоран (1902 - 1960).
Внуки: Мария Корбин в дев. Лоран (50), Батист Лоран (49).
Правнуки: от Аристана Корбина и Марии (50) — Тесей (27), Персей (25) и Талия (24);
от Батиста и Киары Сантино — Кассий (23).древо
По факту главой клана Корбин-Лоран является Соломон Корбин. Винченцо Лоран отошел от дел и выполняет роль консильери (советника).
Внешности/имена менябельны. Концепты обсуждаемы.
AUGUSTUS CORBIN
b. 1928 (51) // старший сын Соломона II
глава ячейки Бонаккордов, город Акила
app. mads mikkelsen
ARISTANUS CORBIN
b. 1930 (49) // средний сын Соломона II
подручный, торговля эльфами и животными
app. keanu reeves
AURELIA CORBIN
b. 1940 (39) // дочь Соломона II
владелица казино и ресторанов
app. monica belucci
MARIA CORBIN nee LAURENT
b. 1929 (50) // жена Аристануса
владелица лавок запрещенных ингредиентов
app. michel dockery
BATISTE LAURENT
b. 1930 (49) // брат Марии, отец Кассия
капореджиме, контрабанда запрещенных веществ
app. joel kinnaman
THESEUS CORBIN
b. 1952 (27) // старший сын Аристана и Марии
член ячейки Бонаккордов, аврор
app. sebastian stan
PERSEUS CORBIN
b. 1954 (25) // cредний сын Аристана и Марии
солдат, торговля эльфами и животными
app. gavin leatherwood
THALIA CORBIN
b. 1955 (24) // дочь Аристана и Марии
охотница в команде Les Charmes de Corse
app. ana de armas



















